首页
中心概况
中心简介
机构设置
现任领导
科室设置
新闻资讯
新闻动态
通知公告
规章制度
部门规章
政策文件
管理条例
规范化建设
智慧服务
网络服务
常见问题
应用指导
故障报修
安全专栏
网络安全实用知识
安全预警
教育技术
教室多媒体
智慧教室
技术支持
快速链接
下载专区
资料下载
正版软件下载
Open Menu
首页
中心概况
返回上一级
中心简介
机构设置
现任领导
科室设置
新闻资讯
返回上一级
新闻动态
通知公告
规章制度
返回上一级
部门规章
政策文件
管理条例
规范化建设
智慧服务
返回上一级
网络服务
常见问题
应用指导
故障报修
安全专栏
返回上一级
网络安全实用知识
安全预警
教育技术
返回上一级
教室多媒体
智慧教室
技术支持
快速链接
下载专区
返回上一级
资料下载
正版软件下载
教室多媒体
当前位置:
中心首页
/
教育技术
/
教室多媒体
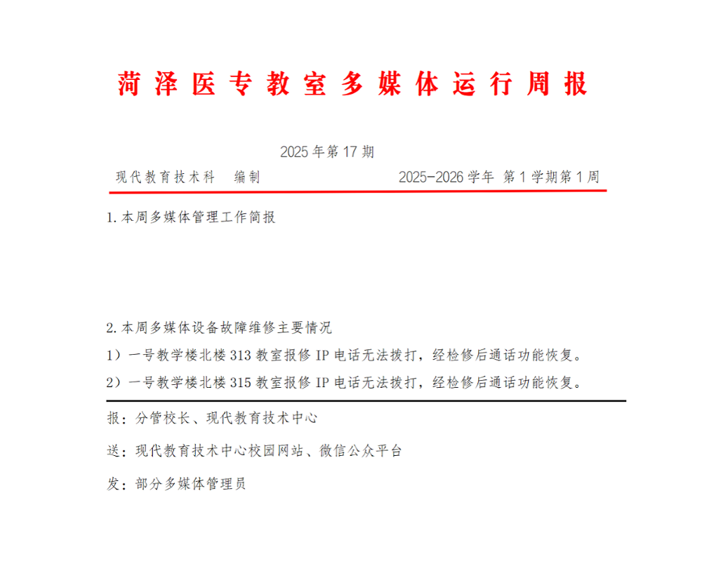
多媒体运行周报 2025.09.01-09.07(第1周)
发布时间:2025年09月08日 10:57
作者:魏安琪
点击:
上一篇:
多媒体运行周报 2025.09.08-09.14(第2周)
下一篇:
多媒体运行周报 2025.06.02-06.08(第16周)